How to Improve Brain Health and Become Smarter with Intermittent Fasting! (learn the science)
health·@infocentral·
0.000 HBDHow to Improve Brain Health and Become Smarter with Intermittent Fasting! (learn the science)
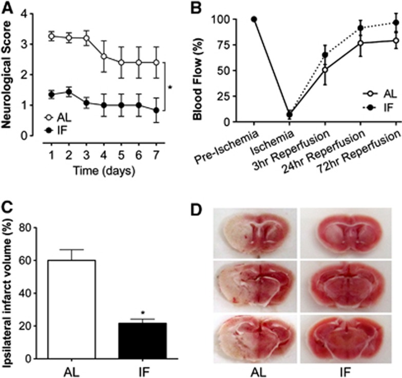
https://www.youtube.com/watch?v=_fmtisYVb4w&t=3s If you are curious about Intermittent fasting then chances are you are interested in learning about the weight loss benefits of it. I have already written an article on why Intermittent Fasting makes it so easy and effortless to loose weight. However, maybe just as important as weight loss is how intermittent fasting improves brain health by increasing brain derived neurotrophic factor and neurogoenis. Both of these factors are linked to prevention of alzheimers disease, increasing your mental focus, and cognition. Welcome to InfoCentral and In this article I am going to discuss some incredible research that shows the positive benefits of Intermittent Fasting on your brain. Before we dive into some of the reaserch let's go over the fact that, your body and brain only has acceess to two source of fuel for energy. Carbohydrates and fats. After several hours of intermittent fasting, your body depeletes through all its stored glycogen and begins to break down body fat into keton bodies for energy. Keton bodies consists of (acetoacetate, beta-hydroxybutyrate, acetone). In this article we will discuss why your brain prefers to use keton bodies over carbs as a source of energy and why these ketones are the superior fuel source for better brain functions. As mentioned, one of the components of ketone bodies is beta-hydroxybutyrate. This article https://www.sciencedaily.com/releases/2015/02/150216131146.htm discusses resaerch done at Yale University that shows beta-hydroxybutyrate actually inhibits parts of the immune system that is responsible for rampant inflamation linked to diseases such as type 2 diabetes, arthritis and Alzheimers. Researchers has long known that fasting and caloric restriction reduces inflamation in the body but what this research shows was a direct link between releases of beta-hydrxyburate and suppression of protein called NLRP3 which is responsible for inflammatory response in several disorders including autoimmune diseases, type 2 diabetes, Alzheimer's disease, atherosclerosis, and autoinflammatory disorders. Another Incredible benefit of Intermittent fasting is the increases of rate of Neurogeneiss in the brain. In a nutshell, Neurogeneiss is the growth and development of new brain cells and nerve tissues in the brain. This research paper discusses how fasting affects neurogeneiss https://www.ncbi.nlm.nih.gov/pmc/articles/PMC4013772/ in the brain.  In the image above, researchers took small brain sections of the mice under experiemnt, which shows smaller dead tissue resulting from failure in blood supply, in mice on the IF diet. In summary, mice under the IF diet had a much healthier brain than the group that was allowed to eat whenever they wanted. People who adopted the Intermittent fasting protocol report having an increase in memory, focus, mood and overall cognitive functions which are all linked to an increase in the rate of neurogenesis in the brain. Along with neurogensis, fasting has also been shown to increase a protein called BDNF or brain derived neurotropic factor. https://www.ncbi.nlm.nih.gov/pubmed/12558961 This research article discusses how Intermittent fasting has been proven to increases BDNF by an upwards of 400 percent. BDNF plays a crucials role in brain neuroplasticity and is often dubbed the "miracle grow for the brain" by Harvard Neuropsychiatrist, John J. Ratey. High levels of BDNF is associated with an increases in mood, productivity, memory and intellegece and a decrease in risk of desieases such as parkinson's and alzheimer's. I often makes a case for intermittent fasting by looking at it through an evolutuioinary lense. Keeping up with that theme we can try to understand why fasting is good for the brain through an evolutionary perspective if we think about our hunter and gatherer ancestors who evolved to go days without food since it required so much time and effort to hunt for prey. If in the absense of food, your ancestors became tired, lethargic and didn't have the mental acuity to find food then you wouldn't exist today. Therefore, as we have learned from the research on BDNF and neurogeneiss, the complete opposite is true. That, in absence of food, your brain kicks into overdrive and you become sharper and more acute. At any point in time your body is either in building phase or cleansing phase. When we eat the body goes into anabolic mode, and starts to store nutrients and fats for time of scarciety. When we abstain from food for a period of time, your body finally gets a break and goes into catabolic phase where all these great things such as increase in neurogenesis, production of BDNF, increase in human growth hormone and autophagy takes place. If enjoye this article please subcribe to my steemit as it motivates me to keep creating these great content for you all. Also, please subscribe to my youtube channel here: https://www.youtube.com/channel/UCJZ8Sr2XKEXPoCi5ULRsaIQ And until next time, Stay Informed My Friends!!
👍 nicestbot, arv1, davidlau, rocky1, commbank, buildawhale, therising, infocentral, eliezerd, trevie, hoxly, areuspicy, smartsteem, anutu, jerrybanfield, andrew-ki, ax3, blue-k, bokerstuffle, cokbise, dar-k, dede2, dura, gonelie, hanarape, harmon-y, holy-k, jack-karen, johannestreb, k100, keenx, kk20, mariannelyr11, love-m, m25, me-and, mm22, mx2, mynumberone, myrep, oksen, plugs, post.melon, rise-e, s2-k, shape-of, soduye, taylor.mien, toorise, uas, upse, vivald-i, voicle, wannebe, welcce, white-1, wi-ki, x9x, xec.sek, xekn, xken, xoe, youcanreachme, youv, yuj7, crypto-biz, maykellreyes, iamrk, vdbo10, shawnfishbit, cryptotash101, emas-jiujitsu, hafizalam5556, mahfuzur773, protomar, proctologic, nuad01, mikegun, aser1111, silasdavid, vannfrik, pllo3llo, drakmin, andysmancave, sabarniati.aceh, agr8buzz, co-op.blogs, finesse203, helmirenggrik, gnoori, tim-rumford, agoric.systems, videogeek, freemon, funfacts, jguzman394, zulbahri, gellany, forever-gala, treasuregnome, grey580, qxl, tastytrade, scorpionking, jasonmiller2134, amanda46536, osere, abenike, abdulrehman, ozywashere, da-primate, mamata, jonasthomas, simplygorgeous, jovial-grace, taisa.gallery, stock84, realcodysimon, cloh76, benniebanana, merosalah, voltsrage, mustafeez, dashdipak, anjkara, oregonpop, allyouneedtoknow, ladyrednails, booster, newsbull, debabrata, disraelites, dennism1, zaid9, arturonadales, ashu123, cynthyel24, sunny7171, hongman96, akash1singh, steemitboard, wodevi, bolot, susumama, vilagra, minhduc1207, sneaky-ninja, torania, pradumngaur, emmyb123, faruk453, imtiaz09, coincussion, damosatyr, bashbell, mi7osz, chalupa-batman, sinai79, hany.said, rycharde, patrickabgeko1,