đź’° How Does Gnars DAO Make Money?
hive-173115·@xvlad·
0.000 HBDđź’° How Does Gnars DAO Make Money?
Gnars DAO currently has **four official revenue streams** that sustain its operations, fund community projects, and strengthen the ecosystem:
1. [Membership Auctions](https://gnars.com)
2. [Members Droposals](https://gnars.com/droposals)
3. [$GNARS Token on Zora (under development)](https://zora.com/@gnars)
4. Physical Products (coming soon)
Let’s understand how each one works.
But even before that, here’s what **Gnartoshi Shredmotto** would want to see from every member:
1. Drive auction sales.
2. Create Droposals, mint other members’ Droposals, share links, and rally support.
3. Create buy pressure for $GNARS.
---
## 1. Membership Auctions

Gnars DAO operates on **Nouns.build contracts on Base**, where membership NFTs — known simply as **Gnars** — are auctioned continuously.
Each auction represents a chance to **mint a new Gnar NFT**, granting the holder **DAO membership and voting rights**.
- **Auction mechanics:**
A new Gnar is auctioned one at a time, with each auction starting immediately after the previous one ends.
The cadence is determined by the Nouns.build protocol (different from the old Ethereum-era setup).
There is **no founder split** — **100% of the auction revenue, minus the Nouns.build protocol fee, goes directly to the DAO treasury** on Base.

---
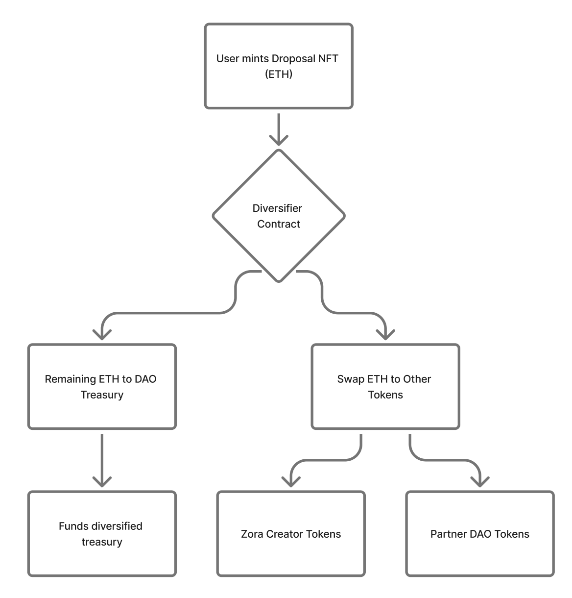
## 2. Members Droposals
A **Droposal** (drop + proposal) is a Nounish-style governance proposal that includes an **onchain mint transaction** — designed to celebrate culture while **generating revenue** for the DAO and, in many cases, for the creator involved.

- **How it works:**
Any Gnar holder can propose a Droposal through governance.
Each Droposal includes a **mint action** (for example, launching an NFT drop or collaborative digital release) executed on Ethereum.
Some Droposals are collaborations between DAO members and external creators or athletes, while others are supporter-led initiatives where all proceeds go directly to the DAO.
- **Revenue role:**
Droposals are an **active revenue stream** for Gnars DAO.
The minting of NFTs through approved Droposals brings new ETH into the ecosystem — either split between the DAO and creators, or sent fully to the DAO in the case of supporter Droposals.
These mints use creative storytelling, art, and media as cultural vehicles that also strengthen the treasury.
Each new Droposal demonstrates how culture itself can sustain the DAO financially.
- **Payout strategy:**
Each Droposal includes a **payout address**, which can be a **wallet** or a **smart contract**.
This flexibility allows members to route the ETH inflow from a Droposal into **split contracts** or **diversifier contracts**.
- **Split contracts** (e.g. [0xSplits](https://0xsplits.xyz)) enable automatic revenue sharing between creators and the DAO.
This creates win–win situations — the creator provides the work and relates it to Gnars, while the DAO community helps spread and collect it, generating shared revenue for both sides.
|||
|-|-|
- **Diversifier contracts** allow Droposal proceeds to be **automatically converted into other tokens**, such as Zora creator tokens or DAO tokens, diversifying the DAO’s treasury and extending its reach across ecosystems.
|||
|-|-|
The **payout strategy** is one of the most innovative aspects of Droposals — it adds transparency, composability, and creative freedom directly at the proposal level.
- **Cultural impact:**
Every Droposal expands Gnars’ cultural footprint — skate videos, art collabs, music, digital pieces, and creative drops that embody the Nounish spirit.
By rewarding creative contribution and DAO-aligned experimentation, Droposals turn cultural production into an economic loop that fuels future creativity.
- **Governance:**
Droposals are proposed, discussed, and voted on by members holding Gnar NFTs.
Once approved, the associated mint and any optional funding transactions are executed automatically onchain.
This ensures that every drop — cultural or revenue-generating — is the direct result of collective governance.
---
## 3. $GNARS Token on Zora (Under Development)
The DAO is developing a **$GNARS token on Zora Network**, designed to extend Gnars’ reach beyond membership NFTs.
The goal:
To let **content created by Gnars members back the $GNARS token** — turning culture itself into an asset that supports and represents the community’s creative energy.
### đź§© How It Might Work
The concept under exploration involves linking **onchain creative outputs** (videos, photos, artworks, events) from Gnars members to the **value and circulation of $GNARS**.
Each new onchain work — minted through Zora, for example — could:
- Reference Gnars DAO as a **co-creator or supporting entity** (by using $GNARS as a back token).
- Route a small percentage of trade-fee revenue back to the **Gnars treasury** (via Zora’s *Platform Referrer* system).
- Earn creators token incentives in $GNARS, representing their contribution to the DAO’s cultural footprint.
In this vision, **the more culture Gnars creates**, **the stronger the token’s cultural backing becomes**.
---
### 📱 Addendum: Farcaster and CoBuild Miniapp
While the $GNARS token is still under development, members and fans can already strengthen the DAO’s ecosystem through **social-investment coordination** using [CoBuild](https://cobuild.app) on the Farcaster network.
#### CoBuild Miniapp Account
The **Gnars Farcaster account** is already verified in CoBuild and configured with the **$GNARS token**.
This means every like, comment, or follow on Farcaster can be transformed into **on-chain buy pressure** for $GNARS via CoBuild.
- CoBuild turns your Farcaster engagement into a personalized crypto portfolio.
When you like, comment, or follow creators (such as Gnars), CoBuild automatically swaps small amounts of your approved **USDC** for their associated tokens — in this case, $GNARS.
- Supported tokens: any ERC-20 on **Base** with liquidity, including Zora creator coins and other DAO tokens.
- You can set **reaction rules** (e.g., how much USDC to spend per like/follow) and optionally a **subscription** that buys tokens on a schedule.
- By following and interacting with Gnars through CoBuild, you’re helping to **generate continuous organic buy pressure** for $GNARS — transforming social engagement into direct on-chain activity.
#### Subscribing to Gnars
By subscribing to the Gnars Farcaster account and engaging via CoBuild:
- You contribute to measurable on-chain “social capital” for the DAO.
- You build an early participation record that may become relevant once $GNARS expands its utility.
- You help create the link between **culture**, **engagement**, and **token demand**.
#### Setting Up an Allowance
When you approve a wallet allowance for CoBuild (or the Gnars-linked miniapp contracts):
- You enable **automatic token purchases** tied to your engagement.
- You join the earliest wave of participants actively connecting culture to tokenomics.
- In short: **liking, minting, and investing via CoBuild today builds the foundation for tomorrow’s $GNARS economy.**
---
### đź§ Summary
| Stream | Mechanism | Destination | Notes |
|--------|------------|-------------|-------|
| **Membership Auctions** | Continuous Nouns.build auctions on Base | DAO Treasury | 100% goes to treasury (minus protocol fee) |
| **Droposals** | Member proposals with onchain mint transactions | DAO Treasury + Creators | Generates revenue through NFT mints and split contracts |
| **$GNARS Token (Zora)** | Under development; token backed by creative output | DAO Treasury + Creators | Links onchain culture to token value and activity |
| **Physical Products** | Upcoming merchandise and collaborations | DAO Treasury + Partners | Expands revenue beyond digital to tangible culture |
---
**Gnars DAO is building an economic loop powered by culture itself** — where creators, athletes, and collectors collaborate to push action sports forward in the most Nounish way possible.
Through **auctions**, **Droposals**, **CoBuild**, and soon **the $GNARS token**, the DAO transforms creativity and community participation into sustainable, on-chain economic energy.
## Author final notes
Its true though that the simple auction model is not generating enough revenue by itself, and the droposals are good but too slow pace once they require 10 days governance. The paired zora coin model is promising but it will depend on the community to make the tools good for the web3 public as for the web2 onboarded folks. Gnars also converted 3 ETH into Hive power some time ago and its been doing Skatehive Curation with that stake by following SteemSkate curation trail, hive price did not helped much, but its curation also generates HBD which is good cause its generating stable coin while the other strategies generates volatil tokens. Gnars still has a long way to go and skatehive has learned a lot from it and gnars from skatehive.
Skatehive crew is behing gnars main project: [The Nounstacle](https://gnars.com/map) and usually the ones creating droposals and trying to make gnars thrive are skatehivers. I believe in both projects and I believe we will soon hae the ultimate model to empower our curture as result of all those social experiments.
You can find this and other text material about Gnars at https://gnars.center , and you can visit gnars website at https://gnars.com
👍 brazilians, ryosai, alexandrefeliz, pamtech, dudutaulois, joeyarnoldvn, phgnomo, mynotsofitlife, truthtrader, leodelara, boeltermc, perfilbrasil, hivecannabis, steembasicincome, hivebuzz, buildingpies, sbi-tokens, briefmarken, lizanomadsoul, sneakyninja, thedailysneak, babysavage, manncpt, jnmarteau, pinmapple, roelandp, noborders, discovereurovelo, fronttowardenemy, princessmewmew, dejan.vuckovic, xsasj, itchyfeetdonica, greddyforce, tikki00taffi, itsmikyhere, kimzwarch, gamer00, gabrielatravels, filosof103, arcange, sniki003, achimmertens, laruche, walterjay, felt.buzz, sorin.cristescu, louis00334, spectrumecons, vegoutt-travel, captainhive, egistar, roozeec, nicksmitley, well13, mengao, web-gnar, minedovermatter, stoken.quest, xvlad, steemitboard, marivic10, wagnertamanaha, phusionphil, memepress, steemvpn, timhorton, cerberus-dji, hive-vpn, zelegations, steemskate, teamvn, matt-a, stickchumpion, lextenebris, howweroll, knowhow92, viniciotricolor, kind.network, davixesk8, sandymeyer, dpend.active, skatehive, mami.sheh7, homelesscrewmx, fonestreet, dabxs0, bgrana, nogenta, humbertoperes, gnars, yungbresciani, pixbee, ephraimsylar, terrybogan, teamoregon, bilpcoin.pay, clau-de-sign, beatblocks, janaliana, vcclothing, alexjay, tejidorosa, tallessilva, blessskateshop, skaters,